- · 热处理技术与装备版面费[01/26]
- · 《热处理技术与装备》投[01/26]
- · 《热处理技术与装备》期[01/26]
宝钢:热轧无缝钢管在线组织性能调控关键技术(3)
作者:网站采编关键词:
摘要:三、项目应用实施效果及先进性 本项目聚焦热轧无缝钢管领域关键共性工艺技术难题,历经基础研究、中试试验、技术开发与工程应用,实现热轧无缝钢

三、项目应用实施效果及先进性
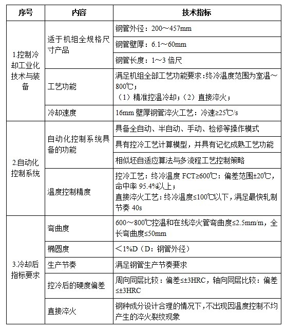
本项目聚焦热轧无缝钢管领域关键共性工艺技术难题,历经基础研究、中试试验、技术开发与工程应用,实现热轧无缝钢管领域控制冷却工业化技术与装备的国际首创,引领了热轧无缝钢管工艺技术研究的跨越式发展,为热轧钢管产品开发提供了在线组织调控平台性技术。应用实施后达到的相关技术指标如表1所示。
表1 项目成果达到的主要技术指标

项目自2016年4月在宝钢PQF460产线工业化应用以来,取得显著的经济和社会效益。截至2020年12月,基于在线组织调控技术,已开发出石油套管(N80-P110)、抗硫管(110ksi)、管线管(X52-X70)和结构管(Q355-Q460、20#)等为代表的系列热轧无缝钢管产品工艺技术。累计生产量达87.0255万吨,累计增收45741万元,其中近三年增收达3.2亿元以上,起到了很好的技术创新与应用示范,实施效果成效显著。
采用在线组织性能调控技术,开发的高质特色化产品已在部分下游重点用户企业推广应用。宝钢BG110S/SS、C110等高强度抗硫管产品已批量用于我国塔里木、中石化西北局等我国为数极少的超深井工程中,支撑了国家油气资源的安全开发。采用控冷工艺替代离线调质工艺,首次开发出非调质态高强度、硬度及韧性匹配的油缸活塞杆专用高强管,通过用户综合评估,完全满足用户需求。同时,开发的管线管和结构管等产品,也批量用于我国储气库、海工等国家重点工程和重大装备制造领域。
“无缝油井管在线控冷技术用于套管生产”的提案已通过美国石油协会(API)纳标申请并正式立项,这也是我国钢管制造企业首次牵头修订API标准。
在技术指标先进性方面,由于本项目涉及的装备和工艺技术属于国际首发,因此与传统工艺进行比较,在降本、减排、高效、提质等四大方面,均全面领先国内外先进热轧无缝钢管生产企业的技术指标水平,具体见表2所示。
表2 主要技术指标的先进性对比

本项目成果授权发明专利及软件著作权共计22件,形成企业技术秘密9件,发表相关学术论文19篇。该项技术成果已成为宝钢无缝钢管开发生产的平台性技术。
2020年12月24日,中国钢铁工业协会组织专家对本项目技术成果进行了评价,评价委员会评价认为,项目开发的设备运行稳定,产品性能和直度等指标满足要求,节能减排效果明显,生产效率显著提高,在行业起到了示范作用,促进了我国热轧无缝钢管技术的原始创新,经济和社会效益显著,应用前景广阔。评价委员会一致认为该成果总体上达到了国际领先水平。

四、项目成果的行业影响
(1)本项目成果之一的钢管控制冷却技术“Controlled cooling technology for online control of hot-rolled steel microstructure”入围世界钢铁协会2018年第9届“Steelie”年度创新奖。
(2)本项目成果之一的“无缝油井管在线控冷技术用于套管生产”的提案通过2019年美国石油协会(API)纳标申请,实现了我国钢管制造企业牵头修订API标准的首次突破。
(3)国务院国有资产监督管理委员会发布新闻“宝钢股份成为全球首家掌握热轧无缝管在线控冷技术企业”。
(4)我国行业技术媒体《世界金属导报》将“热轧无缝管工业化在线控冷技术实现国际首创”评选为2018年度世界钢铁工业十大技术要闻,并位列首位。

五、对行业的重要意义
本项目通过热轧无缝钢管在线组织性能调控关键技术、装备及产品工艺的自主创新,特别是成功开发出热轧无缝钢管控制冷却工业化技术与装备,实现了热轧无缝钢管成性技术领域核心装备的国际首创,彻底扭转了热轧无缝钢管在产品工艺技术手段上过度依赖合金化和离线热处理的局面,是自1885年德国曼内斯曼发明无缝钢管穿孔轧制技术以来,首次在热轧无缝钢管领域重大工艺技术上留下了中国人的印迹,促进了我国热轧无缝钢管工艺技术的原始创新。
本项目通过实现热轧无缝钢管工艺技术领域工艺-装备-产品的一体化创新突破,大幅度变革了传统生产工艺方法和流程,实现了典型无缝管产品基于在线组织调控的流程再造。目前已快速在我国热轧钢管行业起到很好的技术创新引领示范作用。
文章来源:《热处理技术与装备》 网址: http://www.rcljsyzb.cn/zonghexinwen/2021/0818/649.html